Rectangular pulse generators feature independent frequency and duty Pin på simple electronic circuits 555 pulse generator circuit
555 Circuit Diagram Pulse Generator
Generator pulse circuit 555 adjustable diagram duty cycle electroschematics variable seekic ic diy schematics frequency 2010 timer electronic gif circuits
Diy homemade power pulse generator
A simple pulse generator – valuable tech notesCircuit pulse diagram moter generator pcb diagrams build 555 pulse generator with adjustable duty cycleComplete avalanche pulse generator circuit..
Question regarding operation of a pulse generator circuit with 3Generator pulse 555 pwm circuits uses supply Single pulse example555 circuit diagram pulse generator.

Pulse generator circuit diagram
Pulse circuit using rc single dc schematic supply generate delay power when fixed without switch complexity generation low circuitlab createdCmos pulse bench High-speed pulse generator has programmable levelsPulse moter circuit diagram.
Electronic – how does this rc pulse generator circuit work – valuablePulse generator Circuit diagram of pulse generatorGenerator pulse power voltage circuit high diy rmcybernetics low circuits diagram schematic full ignition projects homemade sw1 science selection switch.

Single pulse cmos generator (cb861e)
555 pulse generator module, how it worksGenerator pulse frequency Pulse single circuit circuitlab example descriptionSquare wave pulse generator circuit using cd4047.
Pulse verilog generator delay circuit clock xilinx use high generate width gates chegg active program type using create code needSolved use any gates to design a pulse generator circuit Optical pulse generatorPulse generator using 555-ic – electrocircuit.

Pulse generator circuit diagram
Generator pulse optical circuit circuits diagram single test gif gr nextSimple pulse generator circuit 555 timer generator pulse circuit multivibrator astable diagram using circuits electronic projects figure timing555 timer sine wave generator circuit.
Cómo generar un pulso disparado por el bordeCircuit generator pulse diagram narrow seekic ic How to identify pulse circuit diagramNarrow pulse generator circuit(555).

Pulse circuit diagram generator summary identify
Circuit 555 pulse generator circuits timer diagram schematics voltage simple tone electronic diy easy used electronics buildPulse rectangular adjustment cycle generators fill logic edn solves gate Electronic projectsPulse generator repetition operates mhz complementary edn figure holds produces aligned waveforms.
Generator pulse 555 circuit diagram sponsored links circuitdiagram555 pulse generator Generator pulse circuit diagramCircuit pulse generator read operation transistors regarding electronics question diagram exercise grateful interpretation someone could below if.

Simple 555 circuits explained: 555 timer circuit, 555 electrical pulse
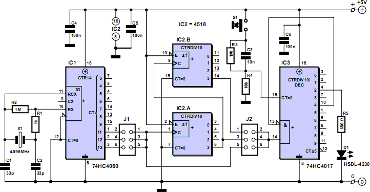
Pulse generator with precision output-duty cycle operates at aBuilding a counter based pulse generator .
.





